Processi AQ Ateneo

Scadenze AQ Ateneo
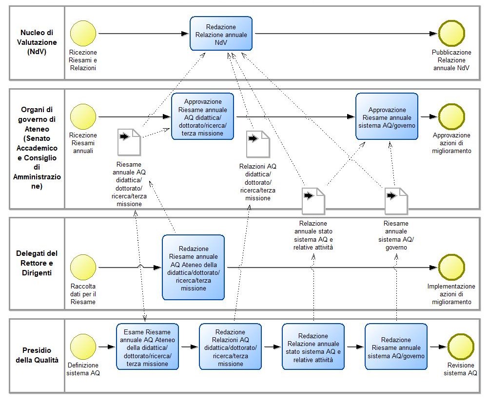
Processi AQ Ateneo

Legenda

(RACI = Responsible, Accountable, Consulted, Informed

Processo di monitoraggio/riesame

ultimo aggiornamento 14 luglio 2025